| 前页 | 后页 | 
导入DMN XML
Enterprise Architect支持使用模型语义和图交换信息将DMN 1.1或1.2 XML文件导入到项目中。
访问
在“浏览器”窗口中,选择要将XML文件导入到的包。然后,使用此处概述的方法之一打开“从DMN 1.1 XML导入软件包”对话框。
| 色带 | 发布>技术>导入> DMN 1.1 | 
| 键盘快捷键 | + + I:其他XML格式> DMN 1.1 | 
导入DMN 1.1 XML
| 步 | 步 | 也可以看看 | 
|---|---|---|
| 1个 | 在“文件名”字段中,输入源文件的路径和名称,或单击 | |
| 2 | 单击导入按钮,将文件导入包中。 | 
从OMG导入示例
导入这些图以显示模型的不同观点:- 所有自动化决策的DRD
- 审查申请决策点的DRD
- 决定路由决策点的DRD
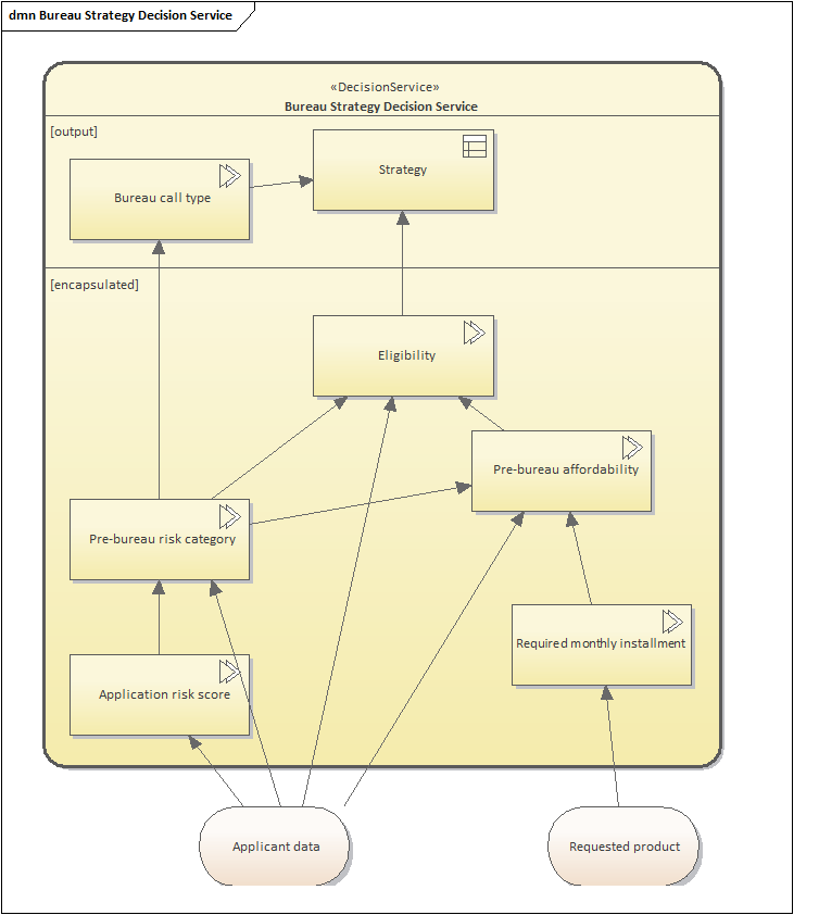
- 决策局战略决策点的DRD
- 局战略决策处
- 路由决策服务
  
 
为了从模型生成生产代码,您可能必须运行验证和模拟,以确保导入的模型具有正确的表达式。
- 在任何列出的图中创建一个DMN Sim配置工件,然后双击它以在DMN Simulation窗口中将其打开。
- 决策服务和决策列在目标下拉字段中。指定目标后,所有必需的元素都会在窗口中列出。
- 单击验证按钮(工具栏上的第4个)。如果显示任何错误或警告消息,建议您在执行模拟之前按照错误或警告描述的指示修复问题。
- 为输入提供适当的值,然后运行仿真或逐步调试模型。
学到更多
- DMN 1.2的XML模式XML (在线资源)

 图标以找到并选择文件。
图标以找到并选择文件。