前页 后页

策略层示例图

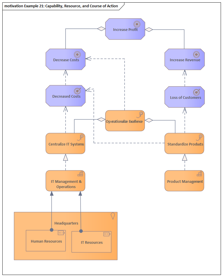
能力,资源和行动方针

此图与增加利润的总体目标有关,该目标由另外两个目标(可以认为是目标)组成,即降低成本和增加收入。然后,对影响目标交付的两个结果进行建模。业务架构师已对影响这些结果的两个“行动方针”要素进行了建模。 “行动方针”要素由两个功能实现,其中一个功能在总部分配了两个资源。

图:来自ArchiMate规范的示例图,显示了功能,操作过程和资源。