| 前页 | 后页 |
协调行为与活动
如先前主题中所述,系统建模语言(SysML)具有两个基本方面,类似于人类用来交流的自然语言中的两个重要语法类别,即名词和动词 。在SysML中,它们是结构和行为构造。结构性构造类似于我们自然语言中的名词,行为构造类似于动词。
在讨论包和块时,我们在前面的主题中提到了语言的结构方面。现在,我们将注意力转向主要的行为图,即活动图。还有许多其他行为图,实际上,行为在结构图中以操作的形式可见,在直接分配给块的行为中也可见。
虽然SysML的新手第一次看到活动图可能会想起无处不在的流程图,但他们很快就会知道活动图具有强大的语法和语义,远远超出了不起眼的流程图。活动图正式基于一个称为Petri Nets的数学分支,并使用令牌系统来指示操作顺序以及流经系统的项目。流动的项目可以是信息项目,物理项目甚至控制信号。我们将引用此令牌系统作为阐明活动图工作的一种方式。
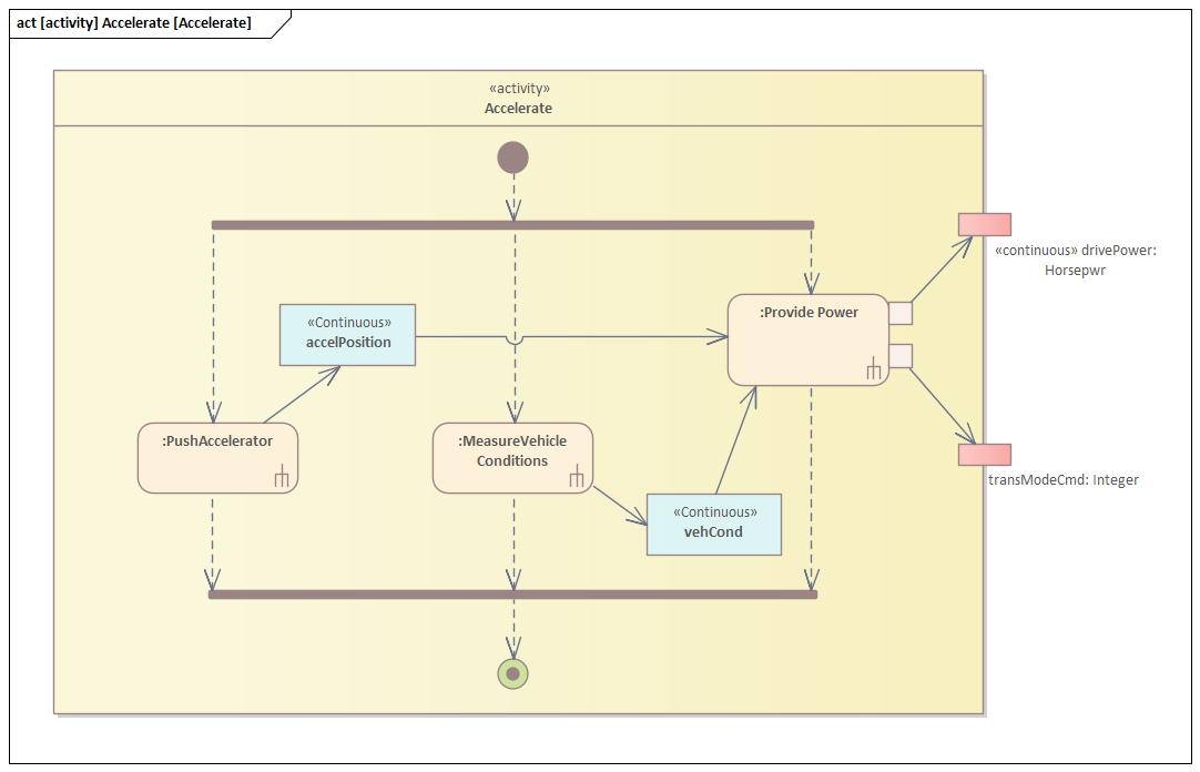
该图描述了车辆的加速度,显示了许多活动图上常见的元素。在随后的主题中,您将看到它是一个非常具有表现力的图表,如果精心制作,可以严格地传达许多信息。
实际上,活动图的语法是所有SysML图中最丰富的语法之一,当您向其中添加Enterprise Architects包含的用于处理这些图的强大机制和工具时,建模人员就有机会表达自己的思想。这些是系统表示中功能最多但也最具挑战性的部分之一。
SysML活动图基于同名的UML图,但是在两个区域中添加了其他语义:
- 连续流 ,可以限制实体沿活动中的边沿流动的速率,以及确保最新信息可供操作使用的机制
- 活动中已引入概率,以包括值可用于边或在参数集上输出的可能性
虽然可以说该图基于我们自然语言中的动词序列化机制(与名词连接在一起的动词串),但是如前所述,它的形式起源于一个称为Petri Nets和令牌流的数学分支。建模者必须了解语言的令牌流方面,并能够学会可视化流经对象流,保留在缓冲区中并由其他语言机制控制的不可见项目,这些语言机制指导项目如何从操作中流动。没有这种理解,就很难解释活动图,包括如何控制动作序列,如何使用输入以及如何创建输出。
活动图和它们的任何亲戚(例如流程图或流程图)之间的显着区别是能够在这些行为要素和结构要素之间建立关系。
系统工程学科的一个基本方面是能够将功能与形式分离,也能够在它们之间创建映射,从而暴露出将体系结构和设计的这两个组成部分联系起来的接缝。关于大规模,复杂系统工程问题的经验证据已证明,这种方法可带来深远的好处。
Enterprise Architect提供了一个丰富的工具箱来处理这些关系,不仅包括以活动和动作的形式将系统行为分配给块的能力,而且还可以将这些元素与块所拥有的行为特征(例如操作)相关联。
