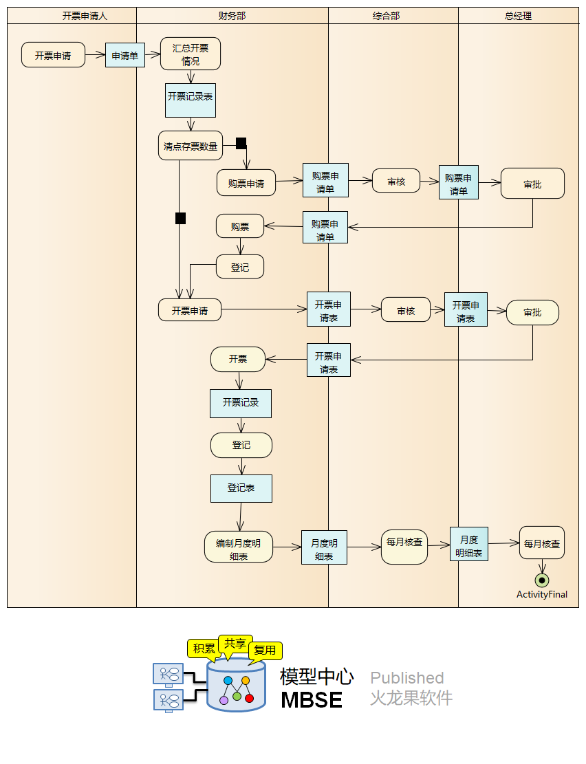
开票流程 : Activity diagram
Created:
2021/5/1 11:22:22
Modified:
2021/5/19 17:41:35
Project:
Author:
zutao
Version:
1.0
Advanced:
ID:
{CF6084D8-F862-48cc-B3DD-AB3AC0567CFA}